一帆视频

学术讲座
当前位置: 一帆视频 > 学术动态 > 正文

一帆视频 获立八项山东省社会科学规划项目

发布人:一帆视频   发布日期:2024-08-14  浏览次数:  

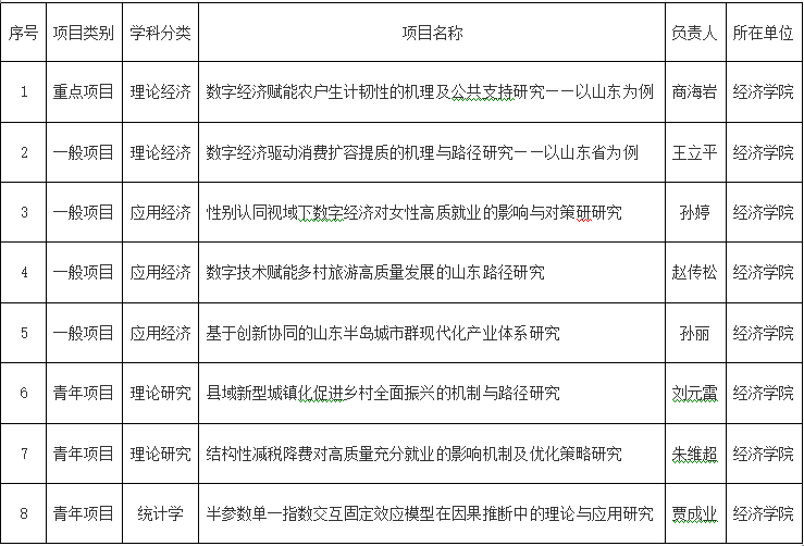
 近日,山东省哲学社会科学工作办公室公布了2024年度山东省社科规划研究项目立项名单,一帆视频 获立8项。其中,重点项目1项,一般项目4项,青年项目3项,立项总数占全校15.4%,立项数并列全校第一。

 近年来,一帆视频 持续推动科研高质量发展,加强有组织科研,强化项目申报辅导,营造良好的科研氛围,目前已经形成了科研项目申报持续高质量发展的良好局面。